【Video】คำแนะนำเกี่ยวกับพันธมิตรฝั่งผู้ขาย
07/07/2566
ภาพรวม
บทความนี้มีจุดประสงค์เพื่อให้คำแนะนำแบบทีละขั้นตอนเกี่ยวกับพันธมิตรแก่ผู้ขาย ปฏิบัติตามขั้นตอนง่ายๆ 4 ขั้นตอน เพื่อช่วยให้คุณติดต่อกับครีเอเตอร์ผ่านพันธมิตรได้อย่างมีประสิทธิภาพ นอกจากนี้ เรายังมีรายการคำถามที่พบบ่อยพร้อมคำตอบในตอนท้ายอีกด้วย
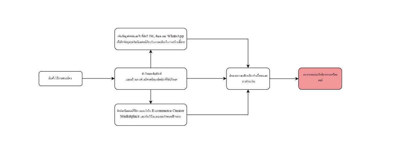
ขั้นตอนการใช้งานพันธมิตรในมุมมองของผู้ขาย
กระบวนการใช้งานพันธมิตรจากมุมมองของผู้ขายมีดังต่อไปนี้

ขั้นตอนที่ 1: สร้างแผนพันธมิตร

คำสำคัญ:
- แผนแบบเปิด จะแสดงต่อครีเอเตอร์ทุกรายที่มีคุณสมบัติเหมาะสมในการเข้าร่วมโปรแกรมพันธมิตร ครีเอเตอร์ที่สนใจในผลิตภัณฑ์ที่เหมาะกับตนจะสมัครขายผลิตภัณฑ์ดังกล่าว และสามารถเริ่มดำเนินการได้ทันทีที่การยื่นเรื่องได้รับการอนุมัติ
- แผนแบบกำหนดเป้าหมาย ช่วยให้คุณสามารถเชิญครีเอเตอร์ที่เป็นกลุ่มเป้าหมายให้มาร่วมโปรโมทผลิตภัณฑ์ให้คุณได้ ครีเอเตอร์จะเริ่มโปรโมทผลิตภัณฑ์ได้หลังจากที่ตอบรับคำเชิญของคุณแล้ว
- แผนของร้านค้าช่วยให้คุณสามารถกำหนดอัตราค่าคอมมิชชันแบบทั่วไปที่ใช้กับทุกผลิตภัณฑ์ในศูนย์ผู้ขาย โดยลำดับความสำคัญในการแสดงอัตราส่วนค่าคอมมิชชันสำหรับผลิตภัณฑ์ในแผนต่างๆ จะเป็น "แผนแบบกำหนดเป้าหมาย > แผนแบบเปิด > แผนของร้านค้า"
แผนแบบกำหนดเป้าหมาย | แผนแบบเปิด | แผนของร้านค้า | |
ผลิตภัณฑ์ | ผลิตภัณฑ์ที่เลือกจากผู้ขาย | ผลิตภัณฑ์ที่เลือกจากผู้ขาย | ผลิตภัณฑ์ทั้งหมดจากผู้ขาย |
อัตราค่าคอมมิชชัน | อัตราค่าคอมมิชชันแบบเฉพาะเจาะจง | อัตราค่าคอมมิชชันแบบเฉพาะเจาะจง | อัตราค่าคอมมิชชันแบบทั่วไป |
ครีเอเตอร์ | เน้นที่ครีเอเตอร์ที่เฉพาะเจาะจง | ครีเอเตอร์ทุกราย | ครีเอเตอร์ทุกราย |
แผนแบบเปิด
ดูวิดีโอ:ขั้นตอน | วิธีการ | ภาพหน้าจอ |
| เข้าสู่ระบบศูนย์ผู้ขายของ TikTok Shop แล้วไปที่หน้า "พันธมิตร" และคลิก "แผนแบบเปิดใหม่" ที่ด้านบนของหน้า "แผนแบบเปิด" | ![]() |
| เลือกผลิตภัณฑ์อย่างน้อย 1 รายการที่มีสถานะ "เผยแพร่แล้ว" และคลิก "ถัดไป" เพื่อแก้ไขแผน แต่ละผลิตภัณฑ์จะมีสถานะอย่างใดอย่างหนึ่งใน 3 แบบดังนี้ เผยแพร่แล้ว: ผลิตภัณฑ์ดังกล่าวเปิดให้สามารถเพิ่มได้ ถอนแล้ว: แพลตฟอร์มได้ปิดใช้งานผลิตภัณฑ์ดังกล่าว รวมอยู่ในแผนแล้ว: ผลิตภัณฑ์ดังกล่าวรวมอยู่ในแผนอยู่แล้ว | ![]() |
| ใส่อัตราค่าคอมมิชชันและคำอธิบายถึงเหตุผลในการโปรโมตผลิตภัณฑ์แต่ละรายการที่เลือกไว้
| ![]() |
หลังจากคลิก "ส่ง" หน้าต่างป๊อปอัพจะแจ้งเตือนให้ผู้ขายทราบว่าการส่งข้อมูลสำเร็จหรือไม่ | ![]() | |
| คลิก "จัดการครีเอเตอร์" ที่ด้านบนของหน้า "แผนแบบเปิด" | ![]() |
จัดการการยื่นเรื่องจากครีเอเตอร์โดยคลิกที่แท็บ "อนุมัติ" หรือ "ปฏิเสธ" แต่ละคำขอจะมีสถานะการยื่นเรื่องอย่างใดอย่างหนึ่งใน 3 แบบ ได้แก่ อนุมัติแล้ว รอดำเนินการ หมดอายุ ผู้ขายสามารถอนุมัติ ปฏิเสธ หรือลบการยื่นเรื่องที่เลือกไว้ให้เหมือนๆ กันได้ | ![]() |
แผนแบบกำหนดเป้าหมาย
ดูวิดีโอ:ขั้นตอน | วิธีการ | ภาพหน้าจอ |
| เข้าสู่ระบบศูนย์ผู้ขายของ TikTok Shop แล้วไปที่หน้า "พันธมิตร" และคลิก "แผนแบบกำหนดเป้าหมายใหม่" ที่ด้านบนของหน้า "แผนแบบกำหนดเป้าหมาย" | ![]() |
| เลือกผลิตภัณฑ์อย่างน้อย 1 รายการ และคลิก "ถัดไป" เพื่อแก้ไขแผน และเช่นเคย แต่ละผลิตภัณฑ์จะมีสถานะอย่างใดอย่างหนึ่งใน 3 แบบดังนี้
| ![]() |
|
หลังจากคลิก "ส่ง" หน้าต่างป๊อปอัพจะแจ้งเตือนให้ผู้ขายทราบว่าการส่งข้อมูลสำเร็จหรือไม่ | ![]() ![]() |
| ค้นหาครีเอเตอร์โดยป้อนชื่อผู้ใช้และคลิก "เพิ่ม" เพื่อเพิ่มครีเอเตอร์ที่มีสิทธิ์อนุญาตด้านอีคอมเมิร์ซ เราขอแนะนำให้ติดต่อครีเอเตอร์ที่มีความสนใจก่อนเป็นอันดับแรก (โปรดดูที่ขั้นตอนที่ 2) จำนวนครีเอเตอร์สูงสุดที่เลือกได้คือ 30 ราย | ![]() |
| คุณสามารถจัดการครีเอเตอร์และตรวจสอบสถานะการเพิ่มผลิตภัณฑ์ของครีเอเตอร์นั้นได้จากส่วนนี้: ตรวจสอบว่าครีเอเตอร์ได้เพิ่มผลิตภัณฑ์หรือไม่ และเพิ่มผลิตภัณฑ์ใดบ้าง: --> ดูที่รูปด้านขวา และคุณสามารถนำครีเอเตอร์ออกจากแผนของคุณ (หมายความว่าคุณจะไม่ร่วมงานกับครีเอเตอร์รายนั้น) ได้ผ่านหน้า "จัดการครีเอเตอร์" --> ดูที่รูปด้านขวา | ![]() ![]() |
แผนของร้านค้า
ขั้นตอน | วิธีการ | ภาพหน้าจอ |
| เข้าสู่ระบบศูนย์ผู้ขายของ TikTok Shop แล้วไปที่หน้า "พันธมิตร" จากนั้นเลือก "แผนของร้านค้า" | ![]() |
| ป้อนอัตราค่าคอมมิชชันแบบเดียวกันให้กับทุกผลิตภัณฑ์ | ![]() |
ผู้ขายสามารถยุติแผนของร้านค้าได้โดยคลิกที่ "ยุติแผน" หน้าต่างป๊อปอัพจะแสดงขึ้นเพื่อแจ้งเตือนให้ผู้ขายตรวจสอบอีกครั้ง | ![]() | |
| คุณสามารถจัดการครีเอเตอร์และตรวจสอบสถานะการเพิ่มผลิตภัณฑ์ของครีเอเตอร์นั้นได้จากส่วนนี้: ตรวจสอบว่าครีเอเตอร์ได้เพิ่มผลิตภัณฑ์หรือไม่ และเพิ่มผลิตภัณฑ์ใดบ้าง: --> ดูที่รูปด้านขวา และคุณสามารถนำครีเอเตอร์ออกจากแผนของคุณ (หมายความว่าคุณจะไม่ร่วมงานกับครีเอเตอร์รายนั้น) ได้ผ่านหน้า "จัดการครีเอเตอร์" --> ดูที่รูปด้านขวา | ![]() |
ขั้นตอนที่ 2: ติดต่อกับครีเอเตอร์ (2 ทางเลือก)
ทางเลือกเชิงรุก: ไปที่ E-Commerce Creator Marketplace และค้นหาครีเอเตอร์

แชร์ลิงก์ผลิตภัณฑ์กับครีเอเตอร์เพื่อใช้ค้นหาบน TikTok Shop
ทางเลือกนี้มักใช้สำหรับการจับคู่ของทีมปฏิบัติการ โดยไม่ว่าจะเป็นทีมปฏิบัติการหรือครีเอเตอร์ต่างก็สามารถรับลิงก์ผลิตภัณฑ์ที่ผู้ขายส่งได้ เพื่อใช้ค้นหาบน TikTok Shop ในการเพิ่มไปยังการจัดแสดง
ขั้นตอน | วิธีการ | ภาพหน้าจอ |
| คุณจะเห็นผลิตภัณฑ์ที่มีสถานะเผยแพร่แล้วแสดงขึ้น | รูปที่ 1 ![]() |
|
| รูปที่ 2 ![]() |
ขั้นตอน | วิธีการ | ภาพหน้าจอ |
| เข้าสู่ระบบศูนย์ผู้ขายของ TikTok Shop แล้วไปที่พันธมิตร > ค้นหาครีเอเตอร์ | ![]() |
| เลือกภูมิภาคเพื่อค้นหาครีเอเตอร์ในภูมิภาคของคุณ และคุณสามารถกรองรายชื่อครีเอเตอร์ได้ตามจำนวนผู้ติดตาม อายุของผู้ติดตาม และเพศของผู้ติดตาม ทั้งนี้ คุณสามารถจัดเรียงรายชื่อครีเอเตอร์ที่ผ่านการกรองแล้วได้ตามจำนวนผู้ติดตาม วิดีโอที่โพสต์ และยอดวิวของวิดีโอโดยเฉลี่ยของครีเอเตอร์ | ![]() |
| ไปที่โฮมเพจของครีเอเตอร์ที่เป็นกลุ่มเป้าหมาย และคลิก "ติดต่อ" เพื่อแชร์ข้อมูลติดต่อของคุณและแสดงความตั้งใจที่จะร่วมงานกัน | ![]() |
หลังจากเชิญครีเอเตอร์และมีการตอบรับคำเชิญแล้ว คุณจะเพิ่มครีเอเตอร์ดังกล่าวลงในแผนแบบกำหนดเป้าหมายของคุณได้ (การไปยังหน้าแผนแบบกำหนดเป้าหมายโดยตรงจะพร้อมให้ใช้งานในอีกไม่กี่สัปดาห์) | ![]() | |
หมายเหตุสำหรับผู้ขาย: มีเพียงครีเอเตอร์ที่ได้รับเชิญในแผนแบบกำหนดเป้าหมายเท่านั้นที่สามารถไปยังหน้าคำเชิญได้ ส่วนครีเอเตอร์ที่ไม่ได้รับการเชิญ เบราว์เซอร์จะปรากฏข้อความแสดงข้อผิดพลาด
| ทางเลือกที่ 1:
ทางเลือกที่ 2:
เมื่อครีเอเตอร์ได้รับลิงค์ใน WhatsApp หรือเครื่องมือหรือเบราว์เซอร์แชทที่เป็นที่นิยมใดๆ ครีเอเตอร์ก็จะเปิดลิงค์นี้และดูหน้าด้านล่างนี้ได้โดยตรง ![]() | รูปที่ 1 ![]() รูปที่ 2 ![]() |
ทางเลือกเชิงรับ: เพิ่มข้อมูลติดต่อของคุณในศูนย์ผู้ขายและรับการติดต่อจากครีเอเตอร์

ขั้นตอน | วิธีการ | ภาพหน้าจอ |
เส้นทางที่ 1: แท็บแผน | เข้าสู่ระบบศูนย์ผู้ขายของ TikTok Shop แล้วไปที่หน้า "พันธมิตร" และคลิก "เริ่มตั้งค่า" ที่ด้านบน การแจ้งเตือนเป็นแนวทางจะปรากฏขึ้นที่ด้านบนของหน้า "แผนแบบเปิด" และ "แผนแบบกำหนดเป้าหมาย" หากผู้ขายไม่เคยยืนยันข้อมูลติดต่อ | ![]() |
เส้นทางที่ 2: แท็บข้อมูลบัญชี | คลิก "ตั้งค่า" เพื่อกรอกข้อมูลติดต่อ | ![]() |
| เพิ่มบัญชี WhatApp และที่อยู่อีเมล เพียงอย่างใดอย่างหนึ่งหรือทั้งสองอย่างคลิก "สร้าง" | ![]() ![]() |
| ไปที่แท็บ "ข้อมูลติดต่อ" และคลิกปุ่ม "แก้ไข" เพื่อแก้ไขบัญชี WhatsApp และ/หรือที่อยู่อีเมล | ![]() |
ผู้ขายสามารถซ่อนข้อมูลติดต่อไม่ให้ครีเอเตอร์เห็นได้โดยการปิดสวิตช์สีฟ้า | ![]() | |
| ไปที่ศูนย์ผู้ขายในพันธมิตร และตรวจสอบกล่องด้านบนเพื่อดูข้อความที่ยังไม่ได้อ่าน หรือไปที่ "จัดการคำสั่งซื้อ" เพื่อเลือก "ติดต่อผู้ซื้อ" | ![]() ![]() |
ตรวจสอบอีเมลและ WhatsApp ของคุณ แล้วติดต่อครีเอเตอร์เกี่ยวกับรายละเอียดการสร้างเนื้อหาและตกลงกันในเรื่องรายละเอียดต่างๆ |
ขั้นตอนที่ 3: การจ่ายและการชำระเงิน

ระบบจะหักค่าคอมมิชชัน CPS โดยตรงจากการจ่ายเงินให้แก่ผู้ขายในการแบ่งชำระของบุคคลที่สาม และกำหนดให้แก่ครีเอเตอร์รายนั้นๆ โดยแบ่งชำระเป็น 2 งวด ได้แก่ วันที่ 1 และ 16 ของแต่ละเดือน

ขั้นตอนที่ 4: ตรวจสอบประสิทธิภาพของคุณ

- คุณสามารถดูรายได้โดยรวมจากพันธมิตรได้ในส่วน "ทิศทางข้อมูล" ที่แถบด้านซ้าย และด้านล่างนั้นก็จะแสดงประสิทธิภาพของแผนทั้งหมดของคุณ

- หากคุณต้องการตรวจสอบผลิตภัณฑ์ของคุณและประสิทธิภาพของแผนในมุมมองของครีเอเตอร์ ให้ไปที่ "ศูนย์ผู้ขาย" และตรวจสอบที่ "การวิเคราะห์ครีเอเตอร์" ใน "ทิศทางข้อมูล" โดยคุณจะเห็นสิ่งต่อไปนี้
- ครีเอเตอร์ทุกราย โดยจัดอันดับตามประสิทธิภาพด้านยอดขาย ค่าคอมมิชชันที่คุณกำหนด และผลิตภัณฑ์ที่ครีเอเตอร์โปรโมท

- ค้นหาครีเอเตอร์ และปรับแต่งเกณฑ์ชี้วัดต่างๆ เพื่อตรวจสอบรายละเอียดเพิ่มเติม

คำถามที่พบบ่อย:
ผู้ขายจะเริ่มต้นใช้งานพันธมิตรได้อย่างไร
เมื่อคุณลงทะเบียนบัญชีศูนย์ผู้ขายของ TikTok Shop แล้ว คุณก็จะเข้าไปที่หน้าพันธมิตรได้จากด้านบนของโฮมเพจ ตัวอย่างจะฟรีสำหรับครีเอเตอร์ที่ได้รับการติดต่อหรือไม่
ขึ้นอยู่กับคุณ หากตัวอย่างฟรี คุณจะสามารถส่งตัวอย่างไปยังที่อยู่ของครีเอเตอร์ได้โดยตรง แต่หากไม่ฟรี ครีเอเตอร์ก็จะตองซื้อตัวอย่างในศูนย์ผู้ขายเหมือนกับลูกค้าปกติหากผลิตภัณฑ์อยู่ทั้งในแผนแบบเปิดและแบบกำหนดเป้าหมาย โดยแผนแบบเปิดกำหนดค่าคอมมิชชันเป็น 10% ส่วนแผนแบบกำหนดเป้าหมายกำหนดเป็น 5% เมื่อครีเอเตอร์เลือกแผนแบบกำหนดเป้าหมาย ระบบจะใช้อัตราค่าคอมมิชชัน 10% ของแผนแบบเปิดหรือไม่
หากผลิตภัณฑ์อยู่ทั้งในแผนแบบเปิดและแผนแบบกำหนดเป้าหมาย เมื่อครีเอเตอร์ตอบรับคำเชิญให้เข้าร่วมแผนแบบกำหนดเป้าหมาย ผลิตภัณฑ์นั้นก็จะแสดงอัตราค่าคอมมิชชันของแผนแบบกำหนดเป้าหมายซึ่งอยู่ที่ 5% ทั้งนี้ ตรรกะในการแสดงอัตราค่าคอมมิชชันสำหรับผลิตภัณฑ์ในแผนแบบต่างๆ จะเป็น แผนแบบกำหนดเป้าหมาย > แผนแบบเปิด > แผนของร้านค้าหากผู้ขายกำหนดค่าคอมมิชชันของแผน (ไม่ว่าแผนแบบใด) ไว้ที่ X% ครีเอเตอร์จะได้รับผลกระทบและใช้ค่าคอมมิชชัน X% ดังกล่าวหรือไม่
เมื่อคุณแก้ไขอัตราค่าคอมมิชชัน อัตราเดิมจะมีผลจนกว่าเวลาจะผ่านไป 24 ชั่วโมง โดยภายในช่วง 24 ชั่วโมงนี้ อัตราใหม่จะมีผลและครีเอเตอร์จะใช้อัตราที่ X% เมื่อครีเอเตอร์คลิกที่ "ยอมรับ" เป็นครั้งแรก
































